Aujourd’hui, je vous propose la suite du travail entamé hier avec l’introduction à ce qui fut un mémoire et que je vous livre sous forme d’articles. Comme ce premier chapitre est assez long, il est coupé en deux. Vous aurez la suite très vite.
Rappel de la précédente partie :
Chapitre premier. L’alliance du pêcheur et du ménager ou une exogamie qui n’en est pas
« Les gens de mer sont un peuple à part dans le grand peuple, ils ne sont pas régis par les lois communes. »
La Landelle
Source : Bibliothèque nationale de France, département Estampes et photographie, EI-13 (2690)
Introduction
Durant la soutenance de thèse d’Emmanuelle Charpentier, en 2009, Gilbert Buti rappela que « la vocation maritime des individus est une vue de l’esprit »[1]. S’écartant du romantisme traditionnel, incarné par exemple par Fortuné Chailan (1801-1840) qui entrait « résolument dans le groupe des auteurs marseillais qui [cherchaient] dans le monde de la mer l’image rassurante d’une permanence marquée par la tradition[2] », par le Marius de Pagnol et bien plus récemment par Anne Sportiello[3], G. Buti constate un certain dynamisme, notamment par la pluriactivité des gens de mer qui sont aussi liés à la terre. Il s’interroge : « selon quelles modalités s’effectuent ces allers-retours entre la mer et le terroir[4] ? » et, plus encore, il constate que certains pêcheurs sont fils de paysans : « Faut-il donc ranger parmi les mythes l’affirmation selon laquelle on est systématiquement « marin de père en fils[5]» ? ». Nous tenterons de montrer à partir d’études de cas, que la réponse se fait par l’affirmative et, plus encore, que la pêche de père en fils n’est non seulement pas systématique, mais qu’en plus, sur la longue durée, il n’existe que très peu de familles qui puissent se revendiquer pêcheurs de père en fils. Les va-et-vient entre la terre et la mer sont fréquents ce qui nous poussera à émettre une hypothèse :
– Il y a une indifférence à la terre comme à la mer, c’est-à-dire que la catégorisation sociale différenciant pêcheurs et paysans ne serait pas pertinente sous l’Ancien Régime et qu’il faudrait au contraire les assimiler dans une strate intermédiaire et perméable, au même titre que les artisans : les middling sorts[6].
Ce va-et-vient entre la terre et la mer est aussi un va-et-vient entre la ville et sa périphérie. Il semble même difficile, dans notre approche, d’appréhender les interactions entre citadins si l’on reste exclusivement concentré sur l’urbain. Plus encore, une ville peut être partiellement campagnarde[7] et les liens qui unissent la ville, son terroir et même son arrière-pays sont étroits[8] : ils sont nourriciers (au sens d’enfants placés en nourrice comme au sens d’apports alimentaires), ils sont économiques, ils sont matrimoniaux, etc. Les familles qui prennent place dans cette étude, leurs interactions avec autrui, leurs exogamies, ne peuvent être comprises qu’avec une ouverture sur le périurbain. Cependant, le mouvement était clair sous l’Ancien Régime : la tendance, observée par nos dépouillements, est un aller du bourg vers la ville avec toutefois des liens qui restent tissés entre l’émigré et la famille d’origine[9]. Le phénomène de l’exode rural au XIXe siècle est bien connu, nous n’y reviendrons pas. Cette forte mobilité, presque à sens unique quand il s’agit d’une installation définitive, a créé tout un imaginaire urbaphobe[10]tendant à idéaliser une campagne perdue, un art de vivre, un âge d’or en somme. La sociologie, notamment celle de la maladie et de la santé, s’est emparée de cette thématique. Claudine Herzlich a notamment montré, par des entretiens, que le citadin a une perception négative de la ville : celle-ci serait la cause de sa maladie. A contrario, le néo-rural, celui qui « revient » à la campagne, peut tout aussi bien être malade et considérer, lui aussi, que c’est cet environnement rural (« trop silencieux » dit une interviewée) qui est la cause de sa mauvaise santé[11]. La maladie est donc un fait exogène, en plus de n’être pas objectivée[12][13]. Ce discours urbaphobe conduit à un discours sur la santé qui a tendu à se substituer à celui sur la maladie qui fonctionne comme un signifiant social. Le discours met toujours en cause l’environnement au sens le plus large[14]. La maladie serait urbaine pour les citadins contrairement au « bon air de la campagne » qui soignerait tuberculeux et malades, qu’ils allassent au sanatorium de Thomas Mann ou à Balbec. Cette maladie serait donc un fait social, au sens défini par Durkheim, puisqu’extérieure à l’individu et exerçant sur lui une contrainte, ayant une existence propre et indépendante de ses manifestations individuelles[15].
Ce développement sur la sociologie de la santé montre qu’une rupture eut lieu entre la périphérie et la ville. Si l’imaginaire urbaphobe était présent à la fin de l’Ancien Régime, les liens permettaient une appréhension plus réaliste de la vie en zone périurbaine. Le repli sur soi qui caractérise la fin du XVIIIesiècle et l’époque contemporaine est montré par le placement en nourrice qui se faisait de plus en plus dans la ville au détriment des campagnes[16]. Ce fut le cas avec les Lombard, dont deux enfants, au moins, décédèrent chez leur nourrice marseillaise[17]. La mise en nourrice fut d’ailleurs vivement critiquée au XIXe siècle par les médecins et même par des romanciers comme E. Zola dans Fécondité, en 1899. Ce repli sur la ville est aussi un repli endogame, caractérisé par une accroissance du mariage homogame, entre cousins, et de la création de clubs, d’associations et d’annuaires. Cette perception différenciée des strates de la société passe par une reconnaissance du groupe en tant que tel : cela pourrait revenir au sentiment d’appartenance comme définition de la classe sociale[18]dans un sens finalement très marxien.
Cette « classe-pour-soi »[19]n’était pas ressentie par les pêcheurs marseillais qui étaient tout à fait capables d’être fils de ménager et d’épouser la fille d’un artisan sans quitter leur embarcation. Les pêcheurs ont été catégorisés dans cette forme de « classe-en-soi » ici définie par les historiens et opposée à une classe de paysans. C’est oublier ce que défend R. Aron dans l’identification de la classe sociale avec certes des variables objectives (revenus), certes des variables subjectives (conscience de soi comme communauté) mais aussi des variables subjectives-objectivées (manière de vivre, de penser). Et, dans les parties qui suivent, nous tenterons de montrer que non seulement les revenus sont équivalents entre patrons pêcheurs et ménagers[20]mais qu’en outre, leurs manières de vivre et de penser ne sont peut-être pas si éloignées.
Pour cela, nous confronterons cette historiographie des pêcheurs aux documents de notre corpus (I) et, dans un second temps, nous réfléchirons à une possible redéfinition du concept de strate sociale dans les sociétés urbaines françaises (II).
I – De la terre vers la mer
Les documents que nous avons eu entre les mains ont démontré que la profession de pêcheur n’est pas immémoriale en lignée agnatique ou cognatique.
A – Étude de cas : la famille Bouis
i. Une famille de prud’hommes
Les Bouis sont une famille, au XVIIIe siècle, particulièrement ancrée dans la prud’homie de Marseille. Sur les cinq fils[21]de Jean Bouis (1686-1738) et Magdeleine Arnoux, deux sont prud’hommes et les cinq sont patrons. Le couple eut aussi deux filles qui se sont mariées et sur lesquelles nous reviendrons.
Les cinq fils de Jean Bouis et Magdeleine Arnoux
Le domicile
Pierre Bouis, fils de Jean, est qualifié en 1752 de prud’homme en exercice[22]et Louis, son frère, l’a été à une date indéterminée, entre 1756 et 1761, peut-être en 1757[23]. Pierre Bouis est domicilié entre 1744 et 1765 rue des Gassins[24]. Entre cette rue et la rue Bompart se trouvait la maison commune des prud’hommes de Marseille[25]; Pierre Bouis était donc proche du centre du « pouvoir » des patrons. Nous avons moins de précisions quant au domicile de son frère, Louis ; un acte de 1751[26]le qualifie de domicilié rue de Saint-Pierre, sur la paroisse Saint-Laurent. Cette rue est probablement la rue de la Fontaine Saint-Pierre où est également domicilié François Bouis en 1754[27]ainsi que Laurent Bouis en 1748[28]et 1753[29]. Par ailleurs, François Bouis a vécu rue Sainte-Catherine en 1748[30].
Carte (extrait) du quartier Saint-Jean réalisée par Éric Vivian[31]
Hormis la rue Sainte-Catherine, plus au nord, nous remarquons que les habitations des membres de la famille Bouis sont dans un très proche voisinage, sachant que la rue Fontaine-Rouvière avait pour prolongement l’ancienne rue de la Fontaine Saint-Pierre[32].
Tout laisse donc songer à un microcosme… pourtant, par l’étude des mariages, nous apprenons que les parties ne sont pas forcément originaires de la même paroisse.
Les alliances matrimoniales
Les origines des époux et des épouses sont variées si l’on s’intéresse à ces cinq fils et à leurs propres enfants.
Prenons un exemple. François Bouis épouse la fille de Pierre Estienne, originaire de Sanary-sur-Mer[33]dont cinq enfants qui se marient à leur tour :
1. Marie Magdeleine qui épouse un patron du quartier Saint-Jean[34]
2. Michel, pêcheur, qui se marie aux Accoules[35]et dont les parents de l’épouse, Jérôme Culot et Marie Polixène Parmezan sont originaires de Sardaigne[36].
3. Magdeleine, qui épouse un certain Eloi Saluajo[37]sur la paroisse Saint-Laurent[38]dont les parents, Joseph et Catherine Rode, sont absents des registres marseillais.
4. Elizabeth, qui se marie à un pelletier fils d’un chirurgien[39], Nicolas Louis Deleurye, né à Paris[40].
5. Théodore, navigant, qui se marie à Rose Chappe sur la paroisse Saint-Martin[41], fille de Jean Baptiste et de Marie Anne Cabasse, dont, là aussi, l’origine nous échappe.
Sans entrer dans les détails des autres enfants et des alliances des Bouis restants, nous pouvons déjà montrer que l’endogamie géographique et sociale pure est illusoire, les mariages ayant eu lieu entre personnes d’origines géographiques diverses et de milieux sociaux qui, s’ils semblent relativement proches, sont différents (un pelletier fils de chirurgien par exemple ; on pourrait même aller plus loin dans la généalogie et dire petit-fils d’un compositeur, Frédéric Hubert Paulin[42]).
Cependant, nous devons remarquer que si l’origine géographique des parties est variable, les Bouis et leurs descendants se retrouvent, au moins sur les générations sus-étudiées, dans un proche voisinage. Nous pouvons émettre l’hypothèse suivante : d’origines géographiques diverses, les patrons pêcheurs de Marseille se regroupent dans un même quartier pour exercer leur métier. L’impression que c’est le métier qui les fait emménager dans le quartier Saint-Jean est forte. En somme, l’exogamie géographique, fréquente, ne présume pas d’une endogamie géographique postérieure ni d’une absence d’endogamie sociale. Il serait aussi faux d’essayer de démontrer l’absence totale d’endogamie dans le milieu des prud’hommes et patrons de Marseille. Mais notre propos est d’insister sur la présence d’exogamie, d’ouverture des groupes sociaux sous l’Ancien Régime et au XIXe siècle.
ii. Des mariniers sur plusieurs générations
Les Bouis sont « mariniers » ou « patrons » sur plusieurs générations. Nous trouvons ainsi trace du contrat de mariage de Pierre Bouis et de Magdeleine Long le 14/11/1677[43] à Marseille. L’époux y est dit marinier dans un acte dont nous n’avons pas pu saisir les termes exacts en raison de l’illisibilité de l’écriture du notaire. Nous reviendrons plus tard, dans ce mémoire, sur ce que nous avons pu y lire. Les deux époux sont dits de Marseille et leur seul enfant connu par nous est Jean Bouis, qui est cité comme matelot dans un premier temps (en 1702[44]) puis comme patron pêcheur dans trois actes de 1738[45]. On remarquera que, souvent, il est fait la remarque que les deux professions (matelot et patron) sont totalement différentes, la première se référant à une personne qui embarque sur un bâtiment de mer (armée, commerce) et l’autre se référant à la pêche[46]. Est-ce à dire que Jean Bouis a changé de profession tout en continuant à privilégier la mer à la terre ? Trop peu d’éléments sont en notre possession pour émettre une hypothèse, mais nous soulevons ici la question de la reconversion possible de matelots en pêcheurs.
iii. Une origine terrestre
La famille Bouis est à l’origine une famille de ménagers. Plus encore, elle n’est pas originaire de Marseille.
Nous avons évoqué Pierre Bouis, marinier, époux de Magdeleine Long. Il est le fils de Pierre Bouis et de Catherine Guichard. Ils se marièrent par contrat le 25/03/1642 à Marseille[47]et l’époux est dit ménager, autrement dit petit propriétaire terrien. L’épouse est fille de Jaumet Guichard, également ménager. L’époux est assisté de deux de ses parents, également ménagers. Toute la famille semble être constituée de petits propriétaires terriens, bien loin de la profession de marinier du fils. Comment expliquer le passage de la profession de ménager à celle de marinier en une seule génération ? Nous émettons l’hypothèse d’une indifférence du passage de la terre à la mer chez les paysans marseillais et nous y reviendrons dans la partie suivante lorsque nous traiterons du passage des paroisses terriennes aux paroisses maritimes. Retenons simplement cet étrange phénomène, loin de l’historiographie habituelle qui voit un rejet, par le monde paysan, du monde maritime.
Alain Cabantous nous apprend que « à l’intérieur de la ville, c’est probablement grâce à l’homogamie, renforcée par la reproduction professionnelle, que le monde de la mer, et spécialement celui de la pêche, peut continuer de s’affirmer comme un milieu original[48] ». Ce qui est intéressant dans cette affirmation, c’est que nous avons pu remarquer que les cinq fils Bouis deviennent pêcheurs et les deux filles épousent également des patrons. Les alliances ont lieu avec des familles de pêcheurs du côté des épouses des fils Bouis. Il y a donc bel et bien une reproduction professionnelle. Cependant, en quoi est-ce un « milieu original » ? Nous aimerions soulever ce problème car il nous semble que la reproduction professionnelle sous l’Ancien Régime fut monnaie courante, ainsi que la reproduction sociale en général[49]. Le monde des censiers, sur lequel nous insisterons dans les prochains chapitres, est fortement endogame[50]et nous allons puiser des exemples dans les familles étudiées pour ce mémoire.
Les Patte, tout d’abord. En 1776, Jacques Joseph Charles Patte est qualifié dans un acte de « marchand fripier[51]. » Son unique fils survivant, Emmanuel Joseph Usmar, était négociant en broderie[52], l’un des fils de ce dernier, Auguste Philippe, négociant en batistes, linons et gazes en fil[53]et ses deux fils, Auguste Emmanuel et Ernest Victor furent aussi négociants[54]. Sur trois générations, les Patte, en lignée agnatique, furent négociants dans le domaine du linge et l’épouse de Jacques Joseph Charles Patte, Marie Anne Louise Joseph Serez était fille d’un maître fripier[55]. Pour les censiers, l’homogamie est telle qu’elle conduit à de la consanguinité et à de l’affinité.
À La Tour d’Aigues, Michel Fourest, maître maréchal à forge, se marie à Delphine Abel, fille d’un maître maréchal à forge[56]. Si nous n’avons pas la profession du fils, également prénommé Michel, nous avons celle du petit-fils, Joseph Fourest : maître maréchal à forge[57]et la sœur de Joseph, Marie Anne Claire, épouse son cousin issu de germain Barthélémy Mangaret[58]. Quant à Delphine Fourest, fille de Joseph, elle épouse[59]Gaspard Lombard, maître maçon[60], fils d’un maître maçon[61]et père d’un maçon[62].
On pourrait multiplier les exemples à travers la France ; nous n’en prendrons plus qu’un seul : Les vignerons de Thonnance-les-Joinville (Haute-Marne). Simon Morlot, vigneron, épouse sa cousine au quatrième degré[63] ; les parents de l’époux sont eux-mêmes cousins au quatrième degré[64] ; les grands-parents maternels de l’époux sont aussi cousins au quatrième degré[65]. Le fils de Simon Morlot, Nicolas, exerce aussi la profession de vigneron[66]et son épouse est fille de cousins issus de germains[67]dont le père est vigneron[68] ; quant au fils aîné de Nicolas, Claude Morlot, il fut aussi vigneron[69]et épouse sa très probable (multiple) cousine, Anne Morlot, fille d’une Barbier tout comme l’époux a pour mère une Barbier, du même village.
Si notre étude ne porte pas sur l’endogamie mais sur l’exogamie et la mixité, nous n’en sommes pas moins conscients de la très forte endogamie présente sous l’Ancien Régime. Nous souhaitions ici souligner que l’endogamie des pêcheurs n’est pas originale, elle est commune, d’après nos recherches. Tout comme sont communes leurs pratiques d’exogamie et de mixité.
En effet, les Bouis ont des pratiques exogames qui les rattachent à la terre, malgré l’ancrage à la mer au XVIIIe siècle.
Nous avons vu que le marinier Pierre Bouis était fils de ménager. Mais ce n’est pas tout, il épouse en 1677[70]la fille d’un… papetier d’Aubagne[71]. Marinier, fils de ménager et gendre de papetier, voilà l’identité originale de Pierre Bouis.
Mais plus encore, l’identité des Bouis, fortement ancrée dans Marseille, n’est pas immémoriale. Barthélémy Bouis, le grand-père paternel de Pierre (le marinier) se marie par contrat à Marseille en 1614[72]et on y apprend qu’il est natif de « Valongue », très certainement Vallongue, quartier rural de Bandol.
Localisation de Vallongue (point rouge, Google Map)
Voilà où nous ont conduit nos recherches. Les Bouis, une famille de prud’hommes, certes, mais d’origines variées, tant professionnellement que géographiquement. Nous allons désormais nous attacher à chercher des liens étroits entre patrons pêcheurs et ménagers et plus généralement entre pêcheurs et gens de terre.
B – Être prud’homme/patron, être ménager : un lien étroit
i. Des interactions entre terre et mer
Le 13 janvier 1737, à Marseille, eut lieu le mariage de Jean Turc et de Claire Sommeire[73]. L’époux est sous-comites des galères du roi, c’est-à-dire qu’il assiste le comites qui est celui qui commande toutes les manœuvres avec un sifflet[74], et l’épouse est fille d’un maître tonnelier. Les témoins sont indifféremment sous-comites et maître tonnelier et, si l’on creuse l’ascendance de l’époux, on trouve trace du mariage de ses parents sur la paroisse La Major[75]. L’époux est chirurgien et deux témoins sont « campaniers. »
L’acte de mariage ci-dessus a été trouvé en ouvrant le registre des BMS de 1737 au hasard.
Alain Cabantous nous apprend que les mariages homogames sont plus « lâches[76] » chez les matelots et officiers que chez les pêcheurs. Cependant, cet exemple d’un lien entre l’artisan, le paysan et l’employé de galères est édifiant pour ce qui va suivre puisque les exemples, notamment dans le milieu de la pêche, qui est le sujet de ce chapitre, abondent. Les interactions entre terre et mer sont incessantes. Nous ne rappellerons pas la pluriactivité des marins[77], bien connue. Cependant, nous pouvons, dans un premier temps, insister brièvement sur les relations d’interdépendance entre gens de mer et gens de terre.
Comme chaque individu, le pêcheur ne vit ni en ermite, ni en autarcie et les contacts avec d’autres professions se font pour les besoins de la construction d’une maison, pour l’achat d’un bien, etc. Nous retrouvons, dans les archives notariales, trace de ces liens ; par exemple, le 08/08/1777[78], Joseph Galline, maître maçon et entrepreneur de Marseille, reconnaît avoir reçu de Louis Bouis, ancien prud’homme, la somme de 3 800 livres 17 sols et 6 deniers pour la réparation qu’il a effectué rue de la Bouterie près de la fontaine de Rouvière. La même année, le 10 septembre[79], Pierre Feraud, tonnelier, a reçu de Pierre Chataud[80], patron pêcheur, 600 livres en remboursement des dettes contractées auprès de sa mère. Outre le fait de montrer l’évidente absence d’autarcie chez les pêcheurs, ce Pierre Feraud est particulièrement intéressant. En creusant dans les registres paroissiaux de Saint-Laurent, nous retrouvons sa trace. Il se marie le 24/11/1750[81]; il est tonnelier, mais fils de navigant et épouse la fille d’un cordonnier. Les interactions se feraient donc entre gens de terre et gens de mer à un degré particulier ; l’inscription matrimoniale dans les métiers de la mer permettrait autant l’intégration au quartier Saint-Jean que l’inscription matrimoniale dans les métiers de la terre. C’est ce que nous verrons plus loin avec la famille Lieutaud.
Cependant, peut-on envisager des interactions profondesentre terre et mer sans qu’il y ait une réciprocité matrimoniale presque anthropologique[82]? Nous pensons que c’est le cas, bien que notre corpus documentaire soit trop étroit pour répondre à cette question de manière catégorique.
Ainsi, nous trouvons, le 19/05/1777[83]une élection organisée par le corps des marguilliers et des anciens marguilliers. Cette élection se déroule dans la maison des prud’hommes des patrons pêcheurs. Il y a donc un contact sans réciprocité matrimoniale ou impératif économique ; les marguilliers ne semblaient pas avoir de « maison » pour leur corps et ont donc fait appel aux prud’hommes des patrons pêcheurs pour cela.
Les témoins aux contrats de mariage peuvent aussi être un bon indicateur des réseaux qui se tissent entre gens de mer et gens de terre. Comme l’écrivent Scarlett Beauvalet et Vincent Gourdon : « Les témoins au mariage, de par leur nombre, sexe, qualité ou profession, permettent d’appréhender l’environnement social, les réseaux dans lesquels s’insèrent les individus et les modalités de leur constitution[84]. » Nous trouvons ainsi, au mariage de Pierre Bouis et de Magdeleine Long, en 1677, un témoin du nom d’Antoine Vincens, maître boulanger[85]. Au mariage de Pierre Étienne et d’Anne Ripert, en 1697, nous trouvons un marchand comme témoin[86]. Un autre marchand, Jean Bompard, se trouve présent au mariage de Louis Ripert et de Thérèse Fabron (parents d’Anne Ripert) en 1678[87]. Au contrat de mariage des parents de Thérèse Fabron, Luc Fabron et Anne Barnel, nous trouvons comme témoin un maître apothicaire[88].
Il serait intéressant de relever, chez un notaire, tous les contrats de mariage des pêcheurs et de faire une étude quantitative pour voir dans quelle proportion les actes révèlent l’ouverture du réseau des patrons de Marseille. Il nous semble plus vaste que le simple milieu de la mer, et, plus encore, il nous semble dépasser l’horizon du quartier Saint-Jean. C’est ce que nous allons essayer d’étudier dès à présent, le passage entre des paroisses éloignées, rurales ou maritimes, et celle du quartier des pêcheurs, la paroisse Saint-Laurent.
ii. De paroisses ancrées dans la terre, à la mer
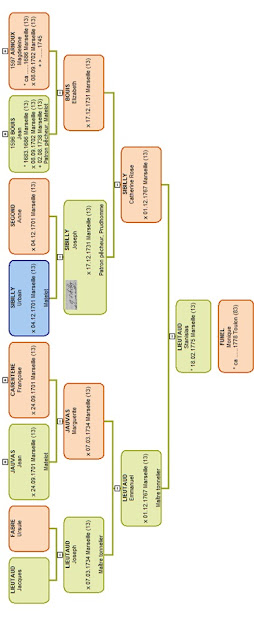
Les Lieutaud sont originaires de la paroisse Saint-Marcel, quartier d’agriculteurs[89]. L’époux, Joseph Lieutaud, est maître tonnelier[90], originaire de Saint-Marcel et probablement fils d’agriculteurs ou d’artisans, et son épouse, Marguerite Jauvas, est fille de matelot[91]. Ainsi, de la paroisse Saint-Marcel, les Lieutaud arrivent au quartier Saint-Jean, probablement pour les besoins de l’industrie de la pêche étant donné leur profession de maîtres tonneliers[92]. Ce qui semble frappant dans la généalogie ascendante de Stanislas Lieutaud, c’est que, si la lignée agnatique est celle de maîtres tonneliers, les lignées cognatiques sont liées à la mer. Il serait possible d’émettre l’hypothèse que ce sont les maîtres tonneliers qui ont tenté de s’intégrer aux gens de mer ; cela montrerait qu’il n’y a pas de rejet des gens de mer mais un attrait pour eux, sinon de prestige, du moins vis-à-vis d’intérêts financiers. On peut supposer que Joseph Lieutaud, cet artisan de Saint-Marcel, fait un mariage exogame, afin de se voir ouvrir le marché des tonneaux de ce quartier essentiellement tourné vers la pêche. Son fils Emmanuel, également tonnelier, se maria aussi avec la fille d’un pêcheur et, peut-être, de par son intégration familiale, de par son grand-père maternel déjà dans le milieu, il a pu épouser la fille d’un prud’homme.
En regardant l’arbre ascendant de Stanislas Lieutaud (page 36), on note le lien avec les Bouis ; en effet, la branche Lieutaud n’a pas été étudiée au hasard mais en tant que branche alliée des Bouis. Et nous avons vu l’origine terrestre des Bouis. Ce n’est pas une exception, au contraire. Les exemples se multiplient et nous allons en présenter quelques-uns.
Revenons sur les Bouis ; Catherine Magdeleine Bouis, fille de Pierre et de Thérèse Carle, s’est mariée le 30/10/1757[93]avec le patron pêcheur Jean Joseph Martin. Celui-ci est fils du patron pêcheur Pierre Martin et de Venture Arden[94]. Si l’on s’arrête là, nous avons une endogamie sociale et géographique, mais, en remontant d’une génération, on trouve le mariage des parents de Pierre : Claude Martin et Catherine Villecrose[95]et on y apprend que l’époux est natif de Tallard… où il y avait fort peu de chances que sa famille eût été composée de pêcheurs.
Le même cas de figure se présente pour la famille Maillet. Nous trouvons dans les archives, le patron pêcheur marseillais[96]Esprit Maillet. Ses deux mariages, en 1720[97]et en 1743[98]nous renseigne sur sa date de naissance ; il serait né vers 1701 et le second mariage indique une naissance à… Aix-en-Provence. Cela semble faux et ce, pour plusieurs raisons. Tout d’abord, son premier mariage l’indique comme Marseillais. Ensuite, et nous allons le voir après, le mariage de sa sœur est éclairant à plus d’un titre.
Esprit Maillet est fils d’un autre Esprit Maillet et de Marthe Gouet. Et leur mariage fut bien célébré en 1683[99]à Aix-en-Provence ! Cet acte nous renseigne sur l’origine des époux et Esprit Maillet n’est ni originaire d’Aix, ni de Marseille, mais d’Oraison (actuelles Alpes-de-Haute-Provence). Là aussi, l’on peut se permettre de douter d’une origine maritime…
Ce qu’il y a d’étonnant avec le couple Maillet-Gouet d’Aix-en-Provence, c’est que nous trouvons au moins un autre enfant, une fille prénommée Anne qui part aussi à Marseille où elle épouse, en 1709[100], Antoine Mazelly, matelot.
Cet acte est intéressant à plus d’un titre. Déjà, il nous apprend que l’épouse, née vers 1688, vit sur la paroisse des Accoules depuis plus de quinze ans avec sa mère, Marthe Gouet. Cela ferait arriver la famille aux Accoules vers 1694. Or, son frère, Esprit, serait né vers 1701 à Aix d’après son second mariage. D’après le mariage de sa sœur, quand il avait environ huit ans, sa famille était déjà sur Marseille depuis presque une décennie. Ainsi, Esprit Maillet II serait bien né à Marseille mais de parents mariés à Aix-en-Provence dont le père est originaire d’Oraison.
Plus encore, l’époux de sa sœur, Antoine Mazelly, est matelot. Le frère et le beau-frère exercent donc une profession directement liée à la mer. Mais, Antoine Mazelly est fils d’Elzéar et de Magdeleine Martin, mariés en 1677 à… Aix-en-Provence[101]. L’époux est dit originaire de Robion dans le diocèse de Cavaillon et l’épouse est originaire du diocèse de Sisteron. Cela montre bien l’extrême exogamie géographique et les origines variées des pêcheurs et gens de mer de Marseille.
Cependant, notons une chose encore plus étonnante : l’indifférence dans les alliances matrimoniales entre la terre et la mer.
Ascendance de Stanislas Lieutaud
3. Les alliances matrimoniales : Étude de cas
À partir d’une étude de cas, nous allons essayer de montrer qu’il y avait, chez les pêcheurs comme chez les paysans, une indifférence à la fois à la mer et à la terre.
Le centre de cette partie tourne autour de Nicolas Pourrière, maître d’ache[102]. Son métier, lié à la mer, n’en fait pas un pêcheur : ce qui ne l’empêche pas de contracter mariage en 1610[103]avec Anne Lafont, fille d’un marinier, soit un pêcheur. Ce qui est intéressant, c’est que le père de Nicolas Pourrière, nommé aussi Nicolas, était jardinier, comme cela est indiqué dans son contrat de mariage en 1582[104].
Peut-on émettre l’hypothèse d’une pluriactivité de Nicolas Pourrière ? Un changement de carrière comme cela se fit parfois ? Nous pouvons écarter ces deux hypothèses grâce à l’inventaire après-décès[105]et la vente des meubles[106]de ce jardinier. En effet, l’inventaire après-décès nous renseigne sur la profession du défunt : il était jardinier « au jardin que ledict deffunct tenoit a ferme du couvent des freres prescheurs scitué au terroir dudict Marseille au pres Le Molin dudict couvent[107]. » Quant à la pluriactivité, elle est écartée par l’inventaire et la vente des meubles qui n’indiquent pas de matériel maritime, mais des mulets, des chemises, une caisse d’airain, un pourpoint, un escabeau, etc. Un nécessaire de maison et des biens d’agriculteurs.
En somme, un jardinier est père d’un charpentier de marine qui épouse une fille de marinier.
Anne Delafont (ou Lafont) est cette fille. Son père, marinier, épouse en 1581[108]Jeanne Albaye. Tous deux marseillais, le père de l’épouse, Balthazar Albaye est… procureur aux armées.
Jean Delafont, marinier, est fils de Jean et de Bertrande Maillet, dont nous trouvons le contrat de mariage en 1557[109]. L’époux n’est pas originaire de Marseille, contrairement à son épouse. Mais notons surtout sa profession à son mariage : marchand.
Revenons à Nicolas Pourrière, maître d’ache. Avec son épouse, Anne Delafont, ils ont eu une fille, Lucrèce, qui épouse par contrat en 1656[110]Mathieu Roubaud, marchand.
Mathieu Roubaud, marchand, est fils de Jérôme et de Catherine Clavier, mariés en 1599[111]. Cependant, nous ignorons la profession de Jérôme Roubaud. Tout au plus, en creusant l’ascendance, trouve-t-on la profession du père de Jérôme, Pierre Roubaud, qui passe un codicille en 1586[112]. Il était ménager.
De ce couple naquit Anne Roubaud qui épousa en 1679[113]Claude Galine, dont nous ignorons la profession. Cependant, le père de celui-ci, Léonard Galine, était calfat comme nous l’indique son mariage en 1628[114]avec Louise Pinatel.
Léonard Galine est fils de Honoré (dont nous ignorons la profession), lui-même fils[115]d’Antoine, patron pêcheur, comme l’indique son testament en 1596[116]. Si cela peut convaincre le lecteur de l’ouverture du corps des patrons pêcheurs de Marseille, notons que ledit testament nous apprend qu’Antoine Galine, bien qu’il fût patron pêcheur de Marseille, était originaire de Berre.
Claude Galine et Anne Roubaud eurent au moins un fils : Antoine Galine († 1764[117]). Celui-ci, comme son grand-père et peut-être son père, exerça la profession de maître calfat. Cependant, l’on pourrait penser à une transmission de père en fils avec une forme d’endogamie. Il n’en est rien puisqu’il épouse en 1719 Anne Rose André. Ce mariage est célébré à Allauch[118], lieu de baptême de l’épouse[119]. Si nous ignorons la profession de son père, Toussaint André, nous savons, par l’acte de mariage de celui-ci qu’il est natif de… Pourrières[120]. À l’exogamie de profession s’adjoint une exogamie géographique.
Notons que du couple Galine-André, il y eut de nombreux enfants. Nous retiendrons Michel Ange et Jean Louis, les seuls dont nous ayons trouvé un mariage. Michel Ange est maître cartier, à savoir fabricant de cartes à jouer, de tarot, etc… Rien à voir avec son père, maître calfat. Quant à son frère, Jean Louis Galine, il était maître tailleur de pierres.
Nous nous arrêterons là pour la démonstration de l’exogamie de métiers concernant cette descendance.
Il est possible de noter un aller-retour entre terre et mer sur plusieurs générations :
En bleu, nous signalons les métiers de la mer et en rouge les métiers de la terre. Par métiers de la mer, nous entendons les métiers sur mer et non liés à la mer car en effet, et nous l’avons vu, même le maître tailleur de pierres, s’il construit des maisons pour les pêcheurs au quartier Saint-Jean, pourrait être considéré comme lié à la mer car son activité dépendrait des succès des pêches. Finalement, par cet aller-retour entre terre et mer qui s’observe dans cette famille, il est possible d’avancer l’hypothèse d’une indifférence à la terre comme à la mer.
C – Le destin des lignées prud’homales au XIXe siècle
Au XIXe siècle, la prud’homie survit, seule corporation à résister à la Révolution française. Pour autant, nous notons un désintérêt de certaines lignées de pêcheurs pour la mer et un retour à la terre, passant la plupart du temps par l’artisanat.
Marie Berengier, fille du patron pêcheur Guillaume Berengier et de Marie Magdeleine Bouis, se marie en 1782 avec un cordier, Jean Louis Eygasier (1759-1811).
De ce couple sortirent trois enfants :
— Marie Magdeleine Antoinette qui épouse en 1815[121]un tonnelier de Martigues,
— Joseph, commis[122],
— Marie Virginie qui épouse en 1819[123]un emballeur.
Daniel Martin Ponchin et Marie Magdeleine Antoinette Eygasier eurent un fils Charles Henri, tonnelier comme son père, qui se maria en 1846[124]à une couturière.
Marie Virginie et son époux Pierre Julien Garnier eurent une fille, Marie Eugénie qui eut un fils hors mariage[125]avec son futur époux[126]Jean Baptiste Alphonse Lombard, de la famille de La Tour-d’Aigues. À la naissance de leur fils, André Alphonse, ils vivaient en concubinage au 4, rue d’Aubagne et le père était négociant bourrelier. À la génération suivante, André Alphonse, qui devient négociant tanneur, épouse en 1864[127]sa cousine Marie Mathilde Justine Ricard.
Marie Eugénie Garnier
Marie Mathilde Justine Ricard
Ainsi, la famille s’éloigne de la mer pour y revenir à la génération suivante avec Adolphe Marius Charles Lombard, officier-mécanicien pour navires.
Adolphe Marius Charles Lombard
Charles Lombard n’était pas un simple mécanicien, mais était visiblement aisé. Propriétaire d’une maison boulevard de Louvain vers 1925[128], il venait de déménager de la rue Edmond Rostand où il s’était installé vers 1916[129]après avoir quitté son appartement de la rue de Rome[130]. Son épouse, Suzanne Morlot, sans profession, était orpheline de père et de mère depuis sa prime jeunesse, bien que son père exerçât le métier de négociant et eût pu donc lui léguer quelques biens, ainsi qu’à son frère. Malgré cette aisance financière apparente, les portes du Tout-Marseillene lui furent pas ouvertes comme le montre son absence dans l’édition de 1937. Ses nombreux enfants firent tous des mariages avantageux dans leur milieu, bien que seule Viviane Prat, épouse de Jean Lombard, eût ses parents dans le Tout-Marseille, bottin mondain de la cité phocéenne.
Cependant, malgré le retour à la mer de Charles Lombard, on est loin du pêcheur embarqué, du marinier ou du simple matelot. Cette ascension professionnelle s’explique par les Lombard, par un départ du bourg de La Tour-d’Aigues vers la ville de Marseille et par des mariages réussis.
Il nous reste à nous interroger sur le concept de « strate sociale » dans les sociétés urbaines. En effet, nous avons tenté de montrer, dans ces quelques pages, que le ménager peut s’allier au pêcheur. Ne serait-ce pas le signe d’un sentiment d’appartenance à une même strate de la société ?
[1]Cité par Sklaeren Schuiller, « Emmanuelle Charpentier, Les Littoraux et les hommes. Sociétés et espaces des côtes nord de la Bretagne au XVIIIe siècle, thèse de doctorat d’Histoire, soutenue à l’Université de Rennes 2, le 2 décembre 2009 », Histoire & Sociétés Rurales, 2011/2 (vol.36), p.232-236 (extrait cité p.236).
[2]Daniel Faget, Marseille et la mer. Hommes et environnement marin (XVIIIe-XXesiècle), Rennes, PUP-PUR, 2011, p.316.
[3]« Dans la communauté des pêcheurs de Saint-Jean, existait un état d’esprit très traditionnaliste et volontiers conservateur. […] On était pêcheur de père et[sic] fils. » dans Anne Sportiello, Les pêcheurs de Vieux-Port, fêtes et traditions, Marseille, Jeanne Laffitte, 1981, p.120.
[4]Gilbert Buti, « Gens de mer et du terroir : capitaines-vignerons et marins-forestiers de la France méditerranéenne au XVIIIe siècle », dans Gérard Le Bouëdec, François Ploux, Christophe Cérino et Aliette Geistdoerfer (dir.), Entre terre et mer. Sociétés littorales et pluriactivités (XVe-XXe siècle), Rennes, PUR, 2004, p.147-161 (extrait cité p.153)
[5]Gilbert Buti, ibidem, p.155.
[6]Nous reprenons ici le terme de François-Joseph Ruggiu, L’individu et la famille dans les sociétés urbaines anglaise et française (1720-1780), Paris, PUPS, 2007. Pour un débat plus sociologique sur le problème de définition des « classes moyennes », nous renvoyons notamment à Louis Chauvel, Les classes moyennes à la dérive, Paris, Seuil, 2006 ; ou encore Serge Bosc, Sociologie des classes moyennes, Paris, La Découverte, 2008. Ce débat s’insère dans le renouvellement, en sociologie et en histoire, de la question de « classes » et de « strates » ; pour une mise au point claire et synthétique, se reporter à Serge Bosc, Stratification et classes sociales, Paris, A. Colin, 2008.
[7]C’est le cas de Marseille avec Les Camoins et Saint-Marcel par exemple.
[8]Les parents marseillais, sous l’Ancien Régime, envoyaient leurs enfants en nourrice dans l’arrière-pays jusqu’à La Tour-d’Aigues (actuel Vaucluse) ou même dans l’actuel département des Alpes-de-Haute-Provence comme le montrent les actes paroissiaux de La Tour-d’Aigues que nous avons dépouillés et qui font état de l’origine des enfants décédés en nourrice avec une immense majorité de marseillais et d’aixois.
[9]Par le placement en nourrice dans le bourg d’origine, par exemple.
[10]Arnaud Baubérot et Florence Bourillon, Urbaphobie ou la détestation de la ville aux XIXe et XXesiècles. Actes du colloque réuni à Paris-12-Val de Marne en mars 2007, CRHEC, Éditions Brière, 2009.
[11]Claudine Herzlich, Santé et maladie. Analyse d’une représentation sociale, Paris, EHESS, 2005 [1969].
[12]Dans les entretiens qu’elle a menés, Claudine Herzlich note que lorsque la maladie est abordée, il n’est évoqué ni le corps, ni l’organique mais le « retentissement de la maladie » sur la vie actuelle ou future. Cf. Claudine Herzlich, ibidem, 2005 [1969].
[13]A l’inverse, l’objectivation a tendance à se faire concernant les comportements sortant de la norme grâce à un langage psychologique qui catégorise les individus. Sur ce sujet, notamment sur la psychiatrie, voir, Anne Lovell et al., « Santé mentale et société », Problèmes politiques et sociaux, 899, La documentation française, 2004. Cela va jusqu’à un modelage du discours du patient, par exemple chez les anorexiques comme l’a constaté Muriel Darmon (Muriel Darmon, Devenir anorexique : une approche sociologique, Paris, La Découverte, 2003) et cela était déjà dénoncé par Michel Foucault en 1963 comme une expérience médicale qui serait un savoir livresque mais aveugle, sans regard ; la clinique qui ne voit pas conduirait à toutes les illusions et serait hantée par la métaphysique et la philosophie (Michel Foucault, Naissance de la clinique, Paris, PUF, 2009 [1963]). Cette dénonciation, toute sociologique, peut se retrouver dans la peinture avec le célèbre tableau de Rembrandt daté de 1632, La leçon d’anatomie du docteur Tulp où les regards des élèves ne sont pas portés sur le cadavre mais sur le livre d’anatomie tandis que le professeur, une fois la dissection opérée, regarde en l’air comme s’il essayait d’apercevoir moins l’entaille physique que le concept abstrait de celle-ci.
[14]Marc Augé et Claudine Herzlich (dir.), Le sens du mal. Anthropologie, histoire, sociologie de la maladie, Paris, Éditions Archives contemporaines, 1983. A contrario, la santé est perçue comme essentiellement héréditaire et due à une robustesse individuelle, donc endogène (Claudine Herzlich, Santé et maladie. op. cit., 2005 [1969]).
[15]Emile Durkheim, Les règles de la méthode sociologique, Paris, Flammarion, 2010 [1895].
[16]Fanny Fay–Sallois, Les nourrices à Paris au XIXe siècle, Paris, Payot, 1997.
[17]Il s’agit de deux enfants d’Alphonse Lombard (1841-1902) et de Mathilde Ricard (1844-ap.1909) :
– Godensie Justine Antonie Rose (AD13, D, 25 février 1875, Marseille, registre 2),
– Jean Martial César (AD13, D, 3 septembre 1875, Marseille, registre 5).
[18]C’est la thèse qui est défendue, concernant la haute bourgeoisie, par Michel Pinçon et Monique Pinçon–Charlot, Les ghettos du Gotha, Paris, Points, 2010.
[19]Nous renvoyons pour un développement plus conséquent sur cette notion et sur celle de « classe-en-soi » à Raymond Aron, « La classe comme représentation et comme volonté », dans Raymond Aron, Les sociétés modernes, Paris, PUF, 2005 [1965 pour ce texte], p.525-544.
[20]Dans la mesure du possible et des documents issus de notre corpus documentaire.
[21]François, Pierre, Louis, Étienne et Laurent.
[22]AD 13, Baptême de Claire Marseille Bouis, le 14/04/1752 à Marseille paroisse Saint-Laurent.
[23]Qualifié de simple patron en 1756 (AD13, Baptême d’Anne Marguerite Bouis, le 16/05/1756 à Marseille, paroisse Saint-Laurent) et d’ancien prud’homme en 1761 (AD13, Baptême d’Anne Rose Toussaine Joseph Bouis, le 16/03/1761, à Marseille, paroisse Saint-Laurent). La date butoir de 1761 est confirmée en 250E39 (délibérations prud’homales). Notons que dans ladite source 250E39, il n’est pas prud’homme entre 1758 et 1760 ni en 1756, ce qui laisse supposer qu’il fut prud’homme en 1757.
[24]On trouve cette adresse dans sept actes différents :
– AD13, sépulture de Joseph Bouis, le 16/03/1744, Marseille, Saint-Laurent,
– AD13, sépulture de Jean Louis Thomas Bouis, le 12/04/1744, Marseille, Saint-Laurent,
– AD13, sépulture de Marie Thomas Bouis, le 22/07/1757, Marseille, Saint-Laurent,
– AD13, mariage de Jean Joseph Martin et de Catherine Magdeleine Bouis, le 30/10/1757, Marseille, Saint-Laurent,
– AD13, sépulture de Claire Bouis, le 02/07/1760, Marseille, Saint-Laurent,
– AD13, sépulture de Marguerite Bouis, le 20/07/1761, Marseille, Saint-Laurent,
– AD13, mariage de Jean Aubert et de Rose Bouis, le 12/05/1765, Marseille, Saint-Laurent.
[25] Daniel Faget, op. cit., p.28.
[26]AD13, sépulture de Marguerite Claire Bouis, le 30/11/1751, Marseille, Saint-Laurent.
[27]AD13, mariage de Guillaume Berengier et de Marie Magdeleine Bouis, le 21/05/1754, Marseille, Saint-Laurent.
[28]AD13, sépulture d’Anne Bouis, le 21/06/1748, Marseille, Saint-Laurent.
[29]AD13, sépulture de Marie Bouis, le 05/03/1753, Marseille, Saint-Laurent.
[30]AD13, sépulture de Lazare Bouis, le 10/03/1748, Marseille, Saint-Laurent.
[31]http://geneasud.20minutes-blogs.fr/images/Plan%20de%20Marseille%20Vieux%20Quartiers%201820% 20little.jpg
[32]La fontaine Saint-Pierre ou fontaine des prud’hommes se trouvait dans la rue Saint-Pierre : « Cette fontaine était derrière la maison occupée par les prud’hommes » (Revue de Marseille, 1860, p.198).
[33]AD13, mariage de Pierre Estienne et d’Anne Ripert, le 05/02/1697, à Marseille, paroisse Saint-Laurent.
[34]AD13, mariage de Marie Magdeleine Bouis et de Guillaume Berengier, le 21/05/1754, Marseille, Saint-Laurent.
[35]AD13, mariage de Michel Bouis et de Catherine Culot le 01/01/1769, Marseille, Les Accoules.
[36]AD13, mariage de Jérôme Culot et de Marie Polixène Parmezan, 20/11/1735, Marseille, Les Accoules.
[37]On notera la consonance étrangère de ce patronyme.
[38]AD13, mariage d’Eloi Saluajo et de Magdeleine Bouis, le 26/06/1764, Marseille, Saint-Laurent.
[39]AD13, mariage de Nicolas Louis Deleurye et d’Elizabeth Bouis, le 09/10/1777, Marseille, Saint-Laurent.
[40]AD13, décès de Nicolas Louis Deleurye, 16/05/1806, Marseille, registre 3.
[41]AD13, mariage de Théodore Bouis et de Rose Chappe, le 27/07/1784, Marseille, Saint-Martin.
[42]Marcelle Benoit, Recherches sur la musique française classique, volume 29, s.l., A.&J. Picard, 1998, p.201.
[43]AD13, contrat de mariage entre Pierre Bouis et Magdeleine Long, 367 E 173 f°1722v.
[44]AD13, Mariage de Jean Bouis et de Magdeleine Arnoux, le 08/09/1702, Marseille, Les Accoules.
[45]Les trois actes sont :
1. AD13, Sépulture d’Étienne Bouis, 25/01/1738, Marseille, Saint-Laurent,
2. AD13, Baptême de Catherine Magdeleine Bouis, 16/03/1738, Marseille, Saint-Laurent,
3. AD13, Mariage de Louis Bouis et de Catherine Mouton, 11/05/1738, Marseille, Saint-Laurent.
[46]Alain Cabantous, Les citoyens du large. Les identités maritimes en France (XVIIe-XIXe siècle), Paris, Aubier, 1995.
[47]AD13, CM entre Pierre Bouis et Catherine Guichard, 25/03/1642, 354E111 f°202
[48]Alain Cabantous, Les citoyens du large, op. cit., p.180.
[49]Les travaux de sociologie, notamment de Pierre Bourdieu et Camille Peugny plus récemment insistent bien sur ce phénomène.
[50]Fulgence Delleaux, Les censiers et les mutations des campagnes du Hainaut français. La formation originale d’une structure socio-économique (fin XVIIe – début XIXe siècle), Namur, Presses Universitaires de Namur, 2012.
[51]AD59, Inhumation de Jacques Joseph Charles Patte, 30/01/1776, Cateau-Cambrésis, Saint-Martin.
[52]Almanach du commerce de Paris, 1827, p.570.
[53]Entre autres, Almanach général du commerce, 1837, p.718.
[54]Entre autres, pour Auguste Emmanuel : AD59, Mariage d’Auguste Emmanuel Patte et d’Elise Marie Alexandrine Yernaut, 12/09/1853, Landrecies. Et entre autres, pour Ernest Victor : AD59, Mariage de Léon Prat et de Mathilde Louise Patte, 02/10/1883, Valenciennes.
[55]AD59, Inhumation de Marie Magdeleine Fontaine, 17/07/1743, Valenciennes, Notre-Dame-de-la-Chaussée.
[56]AD84, Mariage de Michel Fourest et de Delphine Abel, 25/11/1680, La Tour-d’Aigues.
[57]AD84, Mariage de Joseph Fourest et de Anne André, 16/09/1743, La Tour-d’Aigues.
[58]AD84, Mariage de Barthélémy Mangaret et de Marie Anne Claire Fourest, 08/06/1744, La-Tour-d’Aigues.
[59]AD84, Mariage de Gaspard Lombard et de Delphine Fourest, 27/10/1779, La-Tour-d’Aigues.
[60]AD84, Baptême de Jean Nicolas Lombard, 17/08/1788, La-Tour-d’Aigues.
[61]AD84, Mariage de Nicolas Lombard et de Jeanne Jullien, 18/10/1728, Pertuis.
[62]AD13, Mariage de Jean Baptiste Alphonse Lombard et de Marie Eugénie Garnier, 08/05/1841, Marseille, Registre 1.
[63]AD52, Mariage de Simon Morlot et de Christine Pincemaille, 25/01/1790, Thonnance-lès-Joinville.
[64]AD52, Mariage de Claude Louis Morlot et de Anne Reine Depizon, 31/01/1763, Thonnance-lès-Joinville.
[65]AD52, Mariage de Simon Depizon et de Jeanne Jobart, 24/02/1729, Thonnance-lès-Joinville.
[66]AD52, Naissance de Claude Morlot, 30/03/1814, Thonnance-lès-Joinville.
[67]AD52, Mariage Louis Barthélémy Barbier et Marie Barbe Fiatte, 11/10/1790, Thonnance-lès-Joinville.
[68]AD52, Mariage de Nicolas Morlot et de Catherine Euphrasie Barbier, 13/01/1813, Thonnance-lès-Joinville.
[69]AD52, Mariage de Claude Morlot et d’Anne Morlot, 25/11/1839, Thonnance-lès-Joinville.
[70]AD13, CM de Pierre Bouis et de Magdeleine Long, 14/11/1677, 367E173 f°1722.
[71]AD13, CM d’Antoine Long et d’Antoinette Moustier, 13/01/1658, 411E49 f°66.
[72]AD13, CM de Barthélémy Bouis et de Honorade Durbec, 02/02/1614, 364E92 f°210.
[73]AD13, mariage de Jean Turc et de Claire Sommeire, le 13/01/1737, Marseille, Saint-Laurent.
[74]Jan Fennis, Trésor du langage des galères, s.l., Walter de Gruyter, 1995, p.590.
[75]AD13, mariage de Jean Turc et de Catherine Anselme, 16/09/1710, Marseille, La Major.
[76]Alain Cabantous, Les citoyens du large, op.cit., p.181.
[77]Gilles Le Bouëdec et al. (dir.), Entre terre et mer. Sociétés littorales et pluriactivités (XVe-XXesiècle), Rennes, PUR, 2004.
[78]AD13, Quittance et obligation, 360 E 189 f°426.
[79]AD13, Quittance, 360 E 189 f°661.
[80]Nous retrouvons Pierre Chataud dans les archives, l’année précédente, le 05/10/1676 où il passe devant le même notaire une obligation de 750 livres 10 sols et 6 deniers au bénéfice d’un maître maçon pour les « ouvrages et fournitures en maçonnerie » concernant deux maisons, propriétés dudit Chataud (AD13, Obligation, 05/10/1676, 360E188, f°465).
[81]AD13, mariage de Pierre Feraud et d’Elisabeth Sardou, 24/11/1750, Marseille, Saint-Laurent.
[82]« La prohibition de l’inceste, comme l’exogamie qui est son expression sociale élargie, est une règle de réciprocité », Claude Levi-Strauss, Les structures élémentaires de la parenté, op.cit., p.60.
[83]AD13, élection, 360E189 f°265.
[84]Scarlett Beauvalet et Vincent Gourdon, « Les liens sociaux à Paris au XVIIe siècle. Une analyse des contrats de mariage de 1660, 1665 et 1670 », Histoire, Économie et Société, 17, octobre-décembre 1998, p.583-612. (p.586 pour cette citation).
[85]AD13, CM entre Pierre Bouis et Magdeleine Long, 367E173 f°1722.
[86]AD13, CM entre Pierre Étienne et Anne Ripert, 373E323 f°33.
[87]AD13, CM entre Louis Ripert et Thérèse Fabron, 366E212 f°1070.
[88]AD13, CM entre Luc Fabron et Anne Barnel, 355E434 f°973.
[89]AD13, mariage de Joseph Lieutaud et de Marguerite Jauvas, 07/03/1734, Marseille, Saint-Laurent.
[90]AD13, mariage d’Emmanuel Lieutaud et de Catherine Rose Sibilly, 01/12/1767, Marseille, Saint-Laurent.
[91]AD13, mariage de Jean Jauvas et de Françoise Carentene, 24/09/1701, Marseille, Saint-Laurent.
[92]Le fils de Jean, Emmanuel, fut aussi maître tonnelier : AD13, mariage d’Emmanuel Lieutaud et de Catherine Rose Sibilly, 01/12/1767, Marseille, Saint-Laurent et AD13, baptême de Stanislas Lieutaud, 19/02/1775, Marseille, Saint-Laurent.
[93]AD13, mariage de Jean Joseph Martin et de Catherine Magdeleine Bouis, 30/10/1757, Marseille, Saint-Laurent.
[94]AD13, mariage de Pierre Martin et de Venture Arden, 24/01/1717, Marseille, Saint-Laurent.
[95]AD13, mariage de Claude Martin et de Catherine Villecrose, 29/07/1688, Marseille, Saint-Laurent.
[96]Cité dans de très nombreux actes comme patron pêcheur. Le dernier en date, à notre connaissance, est : AD13, Acte de mariage d’Estienne Lion et de Marie Maillet, 25/01/1753, Marseille, paroisse des Accoules.
[97]AD13, Acte de mariage d’Esprit Maillet et de Jeanne Aurenty, 29/12/1720, Marseille, paroisse des Accoules.
[98]AD13, Acte de mariage d’Esprit Maillet et d’Elizabeth Pelegrin, 30/07/1743, Marseille, paroisse des Accoules.
[99]AD13, Acte de mariage d’Esprit Maillet et de Marthe Gouet, 29/07/1683, Aix-en-Provence, paroisse Sainte-Madeleine.
[100]AD13, Acte de mariage d’Antoine Mazelly et d’Anne Maillet, 02/02/1709, Marseille, paroisse des Accoules.
[101]AD13, Acte de mariage d’Elzéar Mazelly et de Magdeleine Martin, 25/10/1677, Aix-en-Provence, paroisse Saint-Sauveur.
[102]Il s’agissait d’un charpentier, notamment sur les galères.
[103]AD13, CM entre Nicolas Pourrière et Anne Lafont, 27/12/1610, 355 E 387 f°1736.
[104]AD13, Assignation de douaire entre Nicolas Pourrière et Jeannette Cazeneuve, 02/11/1582, 383 E 44 f°1290.
[105]AD13, Inventaire des biens de Nicolas Pourrière, 05/08/1596, 352 E 41 f°583.
[106]AD13, Vente des meubles de Nicolas Pourrière, 09/03/1598, 353 E 43 f°241.
[107]AD13, Inventaire des biens de Nicolas Pourrière, 05/08/1596, 352 E 41 f°583r.
[108]AD13, CM entre Jean Delafont et Jeanne Albaye, 16/01/1581, 393 E 7 f°71.
[109]AD13, CM entre Jean Delafont et Bertrande Maillet, 29/10/1557, 390 E 76 f°2602.
[110]AD13, CM entre Mathieu Roubaud et Lucrèce Pourrière, 29/09/1656, 383 E 115 f°593.
[111]AD13, Acte de mariage de Jérôme Roubaud et de Catherine Clavier, 12/09/1599, Marseille, paroisse La Major.
[112]AD13, Codicille de Pierre Roubaud, 26/07/1586, 353 E 31 f°529.
[113]AD13, Acte de mariage de Claude Galine et d’Anne Roubaud, 21/11/1679, Marseille, paroisse La Major.
[114]AD13, CM de Léonard Galine et de Louise Pinatel, 17/12/1628.
[115]D’après son acte de mariage : Acte de mariage de Honoré Galine et de Jeanne Duluc, 06/02/1599, Marseille, paroisse La Major.
[116]AD13, Testament d’Antoine Galine, 11/08/1596, 393 E 21 f°640.
[117]AD13, Acte d’inhumation d’Antoine Galine, 26/12/1764, Marseille, paroisse La Major.
[118]AD13, Acte de mariage d’Antoine Galine et d’Anne Rose André, 22/08/1719, Allauch.
[119]AD13, Acte de baptême d’Anne Rose André, 27/09/1700, Allauch.
[120]AD13, Acte de mariage de Toussaint André et de Catherine Calvin, 27/04/1688, Allauch.
[121]AD13, Acte de mariage de Daniel Martin Ponchin et de Marie Magdeleine Antoinette Eygasier, 06/10/1815, Marseille.
[122]D’après l’acte suivant : AD13, Acte de naissance de Marie Eugénie Garnier, 28/04/1821, Marseille.
[123]AD13, Acte de mariage de Pierre Julien Garnier et de Marie Virginie Eygasier, 17/02/1819, Marseille.
[124]AD13, Acte de mariage de Charles Henri Ponchin et d’Ursule Rose Foucard, 02/07/1846, Martigues.
[125]Il s’agit d’André Alphonse : AD13, Acte de naissance d’André Alphonse Lombard, 15/03/1841, Marseille.
[126]AD13, Acte de mariage de Jean Baptiste Alphonse Lombard et de Marie Eugénie Garnier, 08/05/1841, Marseille.
[127]AD13, Acte de mariage d’André Alphonse Lombard et de Marie Mathilde Justine Ricard, 05/10/1864, Marseille.
[128]Archives Municipales de Marseille, Acte de naissance de Georges Henri Charles Lombard, 08/01/1925, Marseille.
[129]Archives Municipales de Marseille, Acte de naissance de Raymonde Anne Marie Lombard, 24/04/1916, Marseille.
[130]Archives Municipales de Marseille, Acte de naissance de Berthe Lucienne Marcelle Lombard, 26/02/1914, Marseille.